信息速递
共建招商实验室(SIPL)通告及赛睿(SERI)招商学院2026年培训研修报名启动
日期: 2026-02-12 16:16:50 来源: 三亚经济研究院 访问量:
一、实验室及学院简介
三亚经济研究院招商实验室(SIPL)聚焦海南自贸港建设及三亚产业发展,致力于通过“实验”思维和科学方法论,构建“决策与支撑、工具与模型、协同与流程、试点与创新”四位一体运营模式。依托产业研究及大数据分析为年度招商策略提供信息支撑;建立产业链图谱、企业画像及线索分级等招商“工具箱”,实现招商工作的标准化运行;以企业落地全流程为对象,推动跨部门协同与服务流程再造;并针对政策工具、招商打法等开展可控试点,形成可验证的制度与流程样板。
开设“赛睿(SERI)招商学院”,提供专业化、系统化、国际化的“招商培训—课程体系—师资队伍—评价反馈”全流程服务;同步针对问题导向设计高阶“招商工作坊”,即聚焦招商实战攻坚,以真实项目为蓝本,通过沙盘推演、角色扮演、现场复盘等形式,深度锤炼谈判破局、方案定制、异议应对与临场决策能力;强化学员在复杂场景下的策略应变与资源整合水平,推动招商从“能做”向“会干、干成、干优”跃升。旨在为三亚四大主导产业和五大优势特色产业等重点领域提供精准招商模式创新,构建一套可复制、可评估、可持续的现代化招商能力体系,从根本上系统性地提升区域产业竞争力、资源吸附力与政策生命力。
二、核心功能与研发方向
(一)政策与创新测试
研究自贸港在贸易、税收、人才、跨境数据流动等政策在招商中的应用场景,设计“政策工具包”,为企业落地提供定制化解决方案。
(二)产业链生态构建
针对三亚重点产业设计产业链招商路径,绘制产业地图、招商图谱、企业画像等,搭建“政府—企业—高校—资本”对接平台,促进“政产学研金服用”一体化融合。
(三)国际化招商实践
研究对接 RCEP、一带一路等国际合作机制,吸引外资和国际人才落地三亚,研究设计跨境投资便利化流程等,降低企业落户门槛。
(四)服务流程再造
针对外资企业、总部经济、龙头企业、链主企业设计并测试一站式落户服务包,压缩服务全流程时间并推进提升“招落服”一体化质效。
(五)飞地经济与协同招商
研究测试协同省内外科创及资源丰富地区(三亚经济圈、海口经济圈、粤港澳大湾区、长三角地区、长三角经济带等)合作设立“招商飞地”,结合双方资源禀赋和优势政策等“双向孵化”。
三、成果应用
(一)招商实验室(SIPL)
1.输出形成若干个服务包及工具箱,提升招落服一体化水平。
2.靶向定制产业地图、招商图谱、企业画像及企业(项目)需求清单,完善招商路径。
3.产出系列实验报告、决策咨询报告、可行性分析报告等。
(二)赛睿(SERI)招商学院
1.招商培训:形成“培训方案—课程体系—教材讲义—师资队伍—评价反馈”全流程服务体系。
2.进阶招商工作坊:以问题与需求导向为基础,定制化设置师资队伍与课程研究,打破传统固化培训体系,突出实战与应用,高效打造“招商攻坚铁军”。
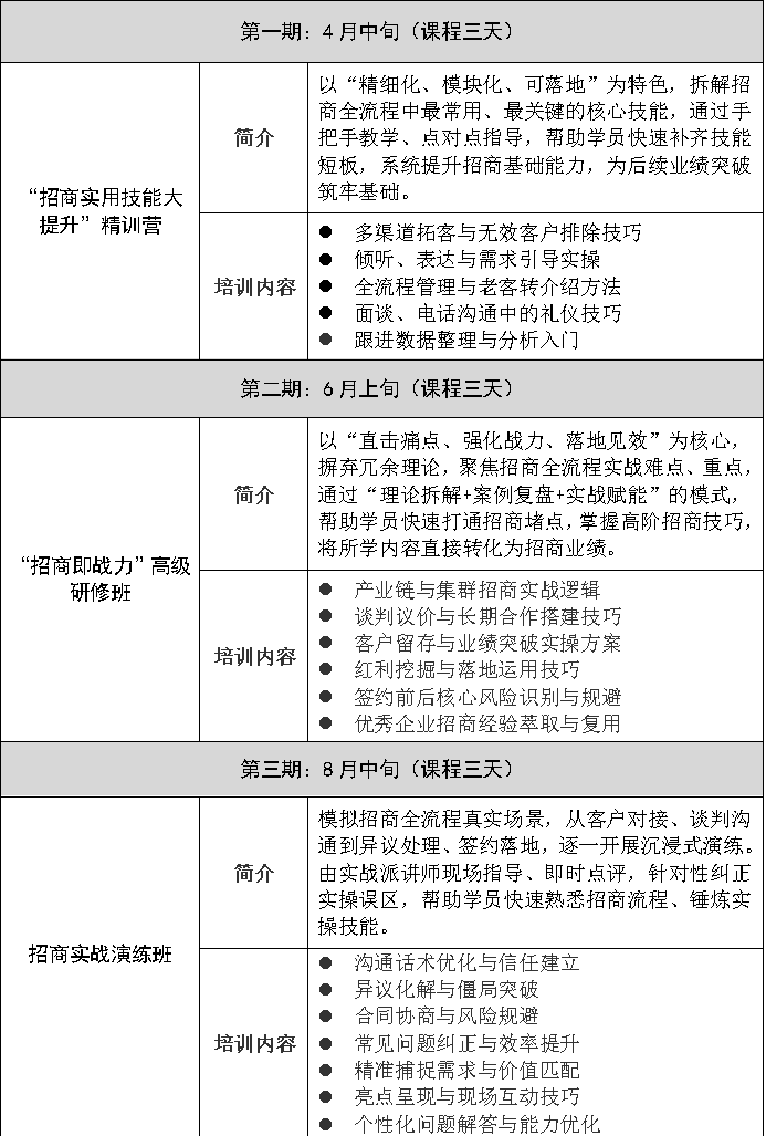
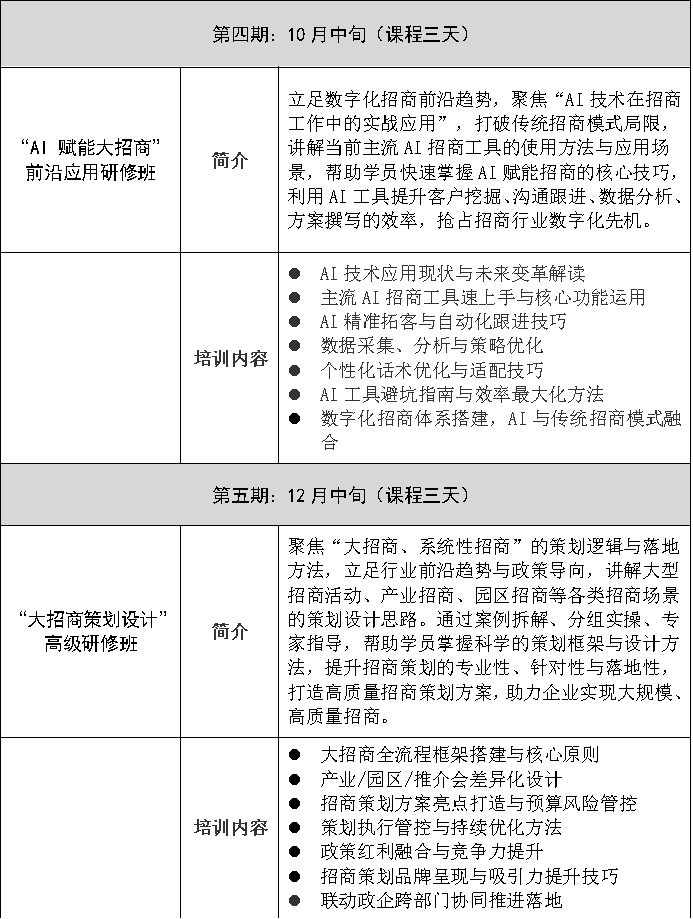
四、课程安排(拟)
系列培训采用“系列化设计、模块化教学”理念,共设置5大核心培训主题,课程内容兼顾基础理论夯实与实战实操训练,各主题独立成篇且逻辑紧密衔接,形成完整的招商知识与能力体系。初步计划如下:


五、咨询联系
陈女士:15109833266 合作交流部部长
王先生:15607600567 技术与实验室主任
合作及报名通道,请扫码二维码:



